中国汽车工程师之家--聚集了汽车行业80%专业人士 

论坛口号:知无不言,言无不尽!QQ:542334618 

本站手机访问:直接在浏览器中输入本站域名即可 

  • 959查看
  • 2回复

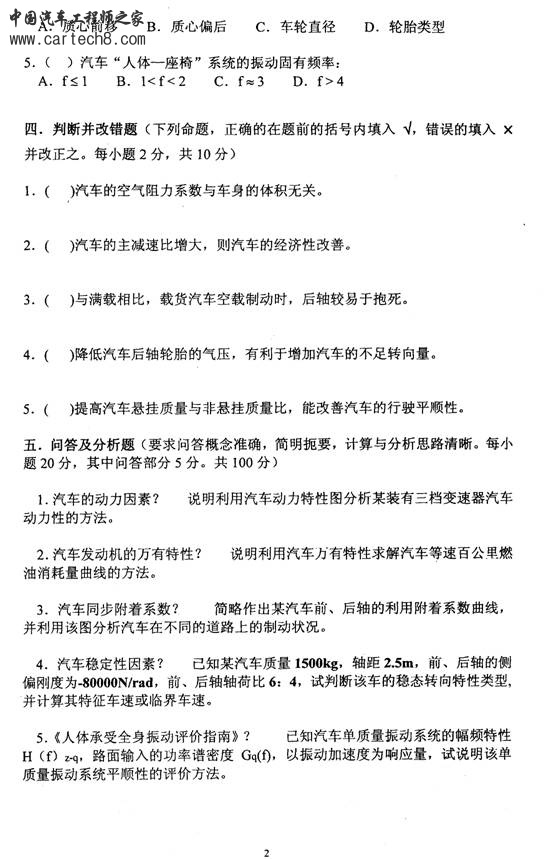
武汉理工汽车理论07,08真题

[复制链接]


该用户从未签到

发表于 10-10-2009 17:09:43 | 显示全部楼层 |阅读模式

汽车零部件采购、销售通信录       填写你的培训需求,我们帮你找      招募汽车专业培训老师


武汉理工汽车理论07,08真题
0701.jpg
0702.jpg
0801.jpg
0802.jpg

  • TA的每日心情
    奋斗
    6-7-2015 21:29
  • 签到天数: 1 天

    [LV.1]初来乍到

    发表于 22-12-2010 18:04:01 | 显示全部楼层
    还是没有答案呀,这很麻烦的!
    回复 支持 反对

    使用道具 举报

    
  • TA的每日心情
    奋斗
    1-4-2016 21:49
  • 签到天数: 7 天

    [LV.3]偶尔看看II

    发表于 18-9-2012 22:21:28 | 显示全部楼层
    我谢谢你了谢谢谢谢谢谢文稿往往和
    回复 支持 反对

    使用道具 举报

    快速发帖

    您需要登录后才可以回帖 登录 | 注册

    本版积分规则

    QQ|手机版|小黑屋|Archiver|汽车工程师之家 ( 渝ICP备18012993号-1 )

    GMT+8, 19-1-2026 13:02 , Processed in 2.009197 second(s), 37 queries .

    Powered by Discuz! X3.5

    © 2001-2013 Comsenz Inc.