中国汽车工程师之家--聚集了汽车行业80%专业人士 

论坛口号:知无不言,言无不尽!QQ:542334618 

本站手机访问:直接在浏览器中输入本站域名即可 

  • 1159查看
  • 0回复

[综合] 车辆仿真模型案例解析-P1+P3混动架构策略解析(2)

[复制链接]


该用户从未签到

发表于 1-6-2024 20:29:49 | 显示全部楼层 |阅读模式

汽车零部件采购、销售通信录       填写你的培训需求,我们帮你找      招募汽车专业培训老师


Simulink的串并联混动模型HCU策略结构如下图所示,主要包含三部分。

第一部分为顶层控制,主要完成电机与发动机的扭矩协调

第二部分为电机扭矩控制,主要完成回收扭矩计算,以及回收与驱动模式的扭矩切换。

第三部分为发电功率控制,主要包含发动机目标转速计算及离合器控制、发动机转速控制、发电扭矩控制、发动机扭矩协调、发电机扭矩斜率控制五个子模块。

车辆仿真模型案例解析-P1+P3混动架构策略解析(2)w2.jpg

本文我们主要介绍第一部分的建模逻辑。

顶层控制中包含两个子模块,一是发动机最优功率控制,二是电机与发动机的扭矩分流控制。

车辆仿真模型案例解析-P1+P3混动架构策略解析(2)w3.jpg

1.发动机的最优功率控制。

当电池SOC大于允许充电上限(模型内为80%),以发动机的驱动功率请求作为发动机总的输出功率需求。否则以发动机最优的功率点作为总的输出功率需求。

SOC作为控制信号,使用Relay对其控制边界做了滞回处理,滞回宽度为10%,模型中对应的开启点与关闭点变量为ChrgSOCHi(80%)、ChrgSOCLo(70%)。

模型通过发动机离合器状态控制发动机驱动功率,当离合器闭合时发动机驱动功率等于请求功率,否则为0。

驱动请求功率的计算位于“电机与发动机的扭矩分流控制”子模块中。

车辆仿真模型案例解析-P1+P3混动架构策略解析(2)w4.jpg

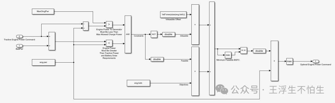
发动机最优的功率点的计算如下图所示。

所遵循的基本原理是:根据车辆需求功率,选择发动机燃油消耗率最低的功率点作为发动机目标功率。

车辆仿真模型案例解析-P1+P3混动架构策略解析(2)w5.jpg

计算发动机目标功率点时,需要满足以下两条规则:

【1】发动机目标功率-发动机提供的驱动功率<电池许用的最大充电功率

【2】发动机的目标功率>发动机提供的驱动功率+电池功率

规则1是为了保护电池,防止过大的充电功率造成过充;规则2是为了满足车辆的驱动功率需求。

当某一功率点不满足上述规则时,将其对应的燃油消耗率置为极大值(1e6)。然后在所有满足规则的功率点中,取燃油消耗率最低的功率点作为发动机的目标功率。计算逻辑如下:

车辆仿真模型案例解析-P1+P3混动架构策略解析(2)w6.jpg



2.电机与发动机的扭矩分流控制

此部分模型主要完成发动机驱动需求功率的计算,以及电机驱动扭矩的计算。

发动机驱动需求功率的计算逻辑是:当离合器结合时,驱动功率根据加速踏板开度及发动机最优工作曲线计算。计算方式如下:

Pe=加速踏板开度×EngTrqOpt(n)*n

当离合器未结合时,发动机驱动需求功率为0。

驱动电机驱动需求扭矩的计算逻辑是:当离合器结合时,驱动功率根据加速踏板开度及电机外特性曲线计算;当离合器未结合时,需要考虑发动机的扭矩补偿。计算方式如下:

离合器结合:

MotTrq=加速踏板开度×MotTrqMax(n)

离合器未结合:

MotTrq=加速踏板开度×[MotTrqMax(n))+ EngTrqOpt(n)]

模型逻辑如下:

车辆仿真模型案例解析-P1+P3混动架构策略解析(2)w8.jpg

离合器的状态控制通过stateflow建模,输入为车速及驱动力,输出为离合器结合状态。

默认进入离合器断开状态,当驱动力小于发动机离合器结合驱动力阈值(2000N),且车速大于发动机离合器结合车速阈值(80km/h)时,进入结合等待状态。

进入结合等待后,开始计时。在此期间,当驱动力大于发动机离合器断开驱动力阈值(3000N),或车速小于发动机离合器断开车速阈值(70km/h)时,重新进入离合器断开状态。

当计时时长大于等待时长阈值(5s)时,进入离合器结合状态,离合器结合。

当驱动力大于发动机离合器断开驱动力阈值(3000N),或车速小于发动机离合器断开车速阈值(70km/h)时,重新进入离合器断开状态。

车辆仿真模型案例解析-P1+P3混动架构策略解析(2)w9.jpg


车辆仿真模型案例解析-P1+P3混动架构策略解析(2)w1.jpg


该用户从未签到

发表于 11-3-2025 03:43:00 | 显示全部楼层
针对车辆仿真模型案例解析中关于P1+P3混动架构策略的探讨,以下是专业性的回复:

针对第一部分顶层控制的建模逻辑,主要涵盖了发动机最优功率控制和电机与发动机的扭矩分流控制两个子模块。其中,发动机最优功率控制负责根据车辆需求和运行工况,优化发动机的工作点,以达到最佳燃油经济性和排放性能。而扭矩分流控制则负责协调电机和发动机的扭矩输出,以满足车辆动力性和经济性需求。Simulink的串并联混动模型HCU策略结构在该部分起着关键作用,通过合理的建模和控制策略,实现了电机与发动机的协调运作,优化了车辆的性能表现。以上是该案例关于顶层控制的基本解析。

[内容由汽车工程师之家人工智能总结,欢迎免费使用,见贴尾]
回复 支持 反对

使用道具 举报



该用户从未签到

发表于 11-3-2025 03:43:00 | 显示全部楼层
关于车辆仿真模型案例解析——P1+P3混动架构策略解析(二):Simulink中的顶层控制策略解析如下:顶层控制是整个串并联混动架构的大脑,其主要任务是实现电机与发动机的扭矩协调。在该部分中,包含两个核心子模块:发动机最优功率控制模块负责根据车辆需求和发动机工况,计算出发动机的最优功率输出;而电机与发动机的扭矩分流控制模块则负责根据车辆行驶状态及驾驶员意图,动态分配电机和发动机的扭矩输出,以实现高效、平稳的动力输出。这种设计旨在确保车辆在各种行驶条件下都能获得最佳的燃油经济性和驾驶性能。

[内容由汽车工程师之家人工智能总结,欢迎免费使用,见贴尾]
回复 支持 反对

使用道具 举报

快速发帖

您需要登录后才可以回帖 登录 | 注册

本版积分规则

QQ|手机版|小黑屋|Archiver|汽车工程师之家 ( 渝ICP备18012993号-1 )

GMT+8, 20-4-2026 22:11 , Processed in 0.420193 second(s), 38 queries .

Powered by Discuz! X3.5

© 2001-2013 Comsenz Inc.